电力工业网
添加到收藏夹
头条
GEI
电网
光伏
风能
火电
能源
核电
环保
信息化
会展
服务
储能
科技
推荐数据加载中...
您有未读新闻,点击查看
CCTV《行稳致远访名企》:中国能建汇聚创新之力 拥抱“Al+绿色”新浪潮
国资委网站【两会声音】全国政协委员江毅:推动能源绿色低碳转型 加快建设新型能源体系
构建新型电力系统意义重大,是实现碳达峰碳中和目标、推动经济社会发展全面绿色转型、保障国家能源安全的关键举措。新型电力系统的“新”,不仅是能源结构调整,更是理念、技术与模式的全面革新。面向“十五五”,要重点做好以下工作: 一是增强多能协同互补优势,加强系统基础性安全保障能力和支撑性调节能力建设,全力推动传统能源优化升级,加快推进西北“沙戈荒”、西南水风光、沿海海上风电等重大项目开发建设,推动“新能源+”融合发展,积极培育绿色氢基能源产业,探索布局新一代核电,保障新型电力系统安全可靠运行。 二是围
新华网全国政协委员江毅:构建新型电力系统 推动能源绿色低碳高质量发展
2026年全国两会期间,全国政协委员、中国华电集团有限公司董事长江毅围绕构建新型电力系统提出建议。他指出,构建新型电力系统不仅是能源结构的调整,更是理念、技术与机制的全面革新,是保障国家能源安全、实现“双碳”目标的关键举措。面向“十五五”,需重点从多能协同、科技创新及市场机制三个维度发力。 首先,在增强多能协同互补优势方面,江毅建议积极扩大有效投资,坚定不移推动新能源高质量发展。应加快推进西北“沙戈荒”、西南水风光、海上风电等基地的集群化开发,并前瞻布局氢基能源、零碳园区、算电协同等新业态。与
人民网江毅委员:推动能源绿色低碳转型 加快建设新型能源体系
构建新型电力系统是实现碳达峰碳中和目标、推动经济社会发展全面绿色转型、保障国家能源安全的关键举措。全国政协委员,中国华电集团有限公司董事长、党组书记江毅接受人民网记者采访时表示,新型电力系统的“新”,不仅是能源结构调整,更是理念、技术与模式的全面革新。 江毅表示,面向“十五五”,要重点做好以下工作: 一是增强多能协同互补优势,加强系统基础性安全保障能力和支撑性调节能力建设,全力推动传统能源优化升级,加快推进西北“沙戈荒”、西南水风光、沿海海上风电等重大项目开发建设,推动“新能源+”融合发展,积
央视《经济信息联播》:聚焦华能江苏公司新能源交易情况
2月11日,央视财经频道《经济信息联播》栏目聚焦华能江苏公司新能源交易情况。 在江苏,虚拟电厂只要符合聚合商条件,完成江苏电力交易平台注册,就能以聚合商身份代理分布式项目参与市场竞价,将分散的资源聚沙成塔,与用户需求进行集中匹配。 华能江苏公司运营中心副主任 姜红军: 我们通过江苏电力交易中心,匹配常州地区3家高耗能企业,交易电价提升至0.435元/度。中小型项目通过聚合参与市场将成为主流,预计单体收益可提升30%以上。 https://mp.weixin.qq.com/s/K
长江之滨,且看一座电厂的智慧化探索之路
内蒙古公司霍林河坑口发电公司智慧消防改造项目获国家软件著作权
近日,国家电投集团内蒙古公司霍林河坑口发电公司自主研发的“基于智慧监控技术的多维度智慧消防系统V1.0”“多维度智慧消防管控平台V1.0”通过国家版权局审核,获国家计算机软件著作权登记证书。 近年来,传统消防管理模式面临着设备监测不及时、隐患排查效率低、应急响应联动弱、数据管理碎片化等行业痛点,难以适配现代化、智能化的消防安全管理需求。为破解行业难题,霍林河坑口发电公司聚焦消防安全数字化转型核心方向,深度整合物联网、大数据、云计算、人工智能等前沿技术,打造出集实时监测、智能预警、远程管控、数
三峡集团一批新能源项目按下建设“快进键”
三峡集团一批新能源项目按下建设“快进键” 本网讯(马冠朴 张梦迪)3月4日,元宵佳节刚过,三峡集团一批新能源项目正有序推进项目复工复产。从绿意盎然的滇南到辽阔的塞北草原,再到苍茫的西北戈壁,建设者们以奋进之姿开足马力,按下项目建设“快进键”。 云南弥勒西储能项目:多点施工齐发力 抢抓黄金建设期 滇南大地,云南弥勒西储能项目施工现场,各作业面同步铺开,一派热火朝天的繁忙景象。 “水平移动,注意周
江毅:推动能源绿色低碳转型 构建新型电力系统
3月5日,《人民日报》《科技日报》在首期两会特刊,刊发全国政协委员,中国华电党组书记、董事长江毅关于集团公司构建新型电力系统、推动能源绿色低碳转型的成效及思路、安排。 3月4日,中国新闻网发表全国政协委员,中国华电党组书记、董事长江毅关于“推动能源绿色低碳转型 构建新型电力系统”的论述文章。 《人民日报》全文如下:构建新型电力系统 “构建新型电力系统是实现碳达峰碳中和目标、推动经济社会发展全面绿色转型、保障国家能源安全的关键举措。”中国华电集团有限公司党组书记、董事长江毅委员说,公司建成
华能牵头的我国首个碳捕集环境监测与管理领域国...
近日,中国华能集团有限公司牵头提出的国际标准《基于有机胺化学吸收法燃烧后CO2捕集系统的二次排放监测和管理》(ISO/TR 27942)正式获批立项。这是我国牵头推动的首个碳捕集环境监测与管理领域的国际标准,也是中国华能推进CCUS国际标准化工作的又一项重要成果。 该标准由华能清能院牵头编制,将确立碳捕集系统的环保监测框架,全面规范微量成分的采样、分析及数据报告的标准程序,同时立足工程实践,科学评估相应的运行优化与管理方案。该标准通过建立标准化透明机制,将有望进一步增进公众对CCUS环保脱
甘肃公司完成新能源项目绿证销售119.3万个
2月28日,随着最后一批绿色电力证书交易完成,国家电投集团甘肃公司完成167.5万千瓦平价新能源项目对应的119.3万个绿证销售,累计实现销售收入341.9万元。 近年来,甘肃公司认真落实集团“省为整体”工作要求,主动面向省外开展绿证营销。面对区域市场差异、合规审核严格、价格竞争激烈等实际问题,公司坚持以客户为中心,把服务贯穿交易全过程,将绿色资源转化为经济效益。 在服务客户方面,甘肃公司紧盯省外企业绿证合规溯源需求,实行专人负责、全程跟进服务,积极配合客户完成环境权益追溯、合规性审查等工
山东公司首个省外百万千瓦新能源基地建成投运
2月5日,随着甘肃省张掖市甘州区平山湖百万千瓦风电基地10万千瓦风电5号项目并网,国家电投集团山东公司在陇投资建设的风光新能源项目总管理装机规模达到105万千瓦,实现了山东省外绿色能源基地建设的里程碑式突破。 甘州平山湖10万千瓦风电项目是山东公司深耕省外新能源市场的首个自主开发建设项目。项目位于河西走廊北部戈壁腹地,建设环境复杂,条件艰苦。团队不仅需要应对冬季零下30摄氏度的极端低温及常年强风沙侵袭等严峻自然挑战,还需克服电网接入复杂、跨单位协调环节繁多等诸多难题。 项目全面投运后,年上
六部门关于促进光伏组件综合利用的指导意见
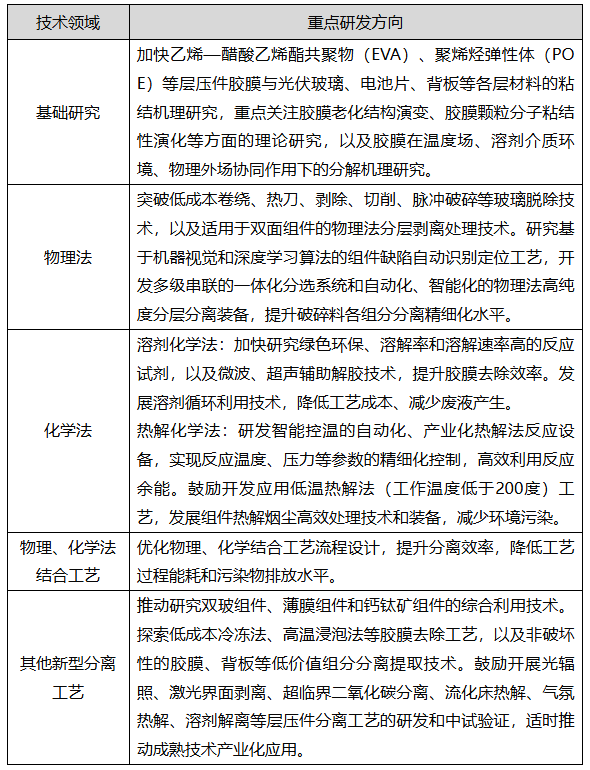
工业和信息化部、生态环境部、商务部、市场监管总局、 金融监管总局、国家能源局关于促进光伏组件综合利用的指导意见工信部联节 〔2026〕48号各省、自治区、直辖市及计划单列市、新疆生产建设兵团工业和信息化、生态环境、商务、市场监管、金融监管、能源主管部门,有关中央企业,有关行业协会:为贯彻《中华人民共和国固体废物污染环境防治法》,落实《制造业绿色低碳发展行动方案(2025—2027年)》,提升光伏组件综合利用水平,提出以下意见。一、总体要求以习近平新时代中国特色社会主义思想为指导,全面贯彻落实党
国家能源局召开绿色燃料产业发展专题座谈会
近日,国家能源局组织召开绿色燃料产业发展专题座谈会,深入研判绿色燃料产业发展前景,系统谋划未来产业发展相关举措。国家能源局党组书记、局长王宏志出席会议并讲话,党组成员、副局长宋宏坤主持会议。会议指出,要充分认识发展绿色燃料产业的重要意义。发展绿色燃料产业有利于替代石油、保障能源安全,有利于降低碳排放、促进绿色发展,有利于促进新能源非电利用和消纳、增强发展新动能,是能源领域新质生产力发展的重要方向。国家发展改革委、国家能源局认真贯彻落实党中央、国务院有关决策部署,已出台系列政策举措,引导相关企业
风起天山 绿动千里——新疆天山北麓新能源基地900兆瓦风电项目全容量并网
甘肃新能源用电量达550亿千瓦时
2月23日,从国网甘肃省电力公司获悉,2025年,甘肃省内新能源用电量达550.3亿千瓦时,占全省年度全社会用电量的30.5%,创历史新高。 截至2025年底,甘肃省新能源装机总量突破8000万千瓦,达到8041.6万千瓦,同比增长24.94%,新能源装机占比超64%。风电、太阳能已跃升为省内前两大电源。全省全年新能源发电量达963.3亿千瓦时,绿色发展动能持续释放。 为了让新能源“发得出、用得好”,国网甘肃电力多措并举、多专业协同发力,着力打造新型电力系统“新标杆”。该公司精心做好电力调
塞北的风吹出绿色新“铝”途
塞北的风吹出绿色新“铝”途 本网讯(但棣瑶)在地处阴山北麓的内蒙古包头市达茂旗草原上,刺骨的寒风从山脉风口呼啸而过,76台风机傲然挺立,巨大的叶片划破寒流,将塞北的风转化为源源不断的绿色电能。 当千家万户张灯结彩、欢度佳节时,内蒙古包铝园区绿电三峡风电场的值班运维人员丝毫不敢松懈。“电解铝生产是连续流程,对电力稳定供应要求极高,尤其春节期间,我们必须确保每一度绿电安全送达。生产不停,保电不断,就是我们的职
国家电网发布服务新能源高质量发展十项举措
为全面贯彻党中央国务院决策部署,认真落实国家自主贡献目标要求,加快构建新型电力系统,服务新型能源体系建设,国家电网有限公司立足电网功能定位、发挥央企使命担当,出台若干举措,更好服务新能源高质量发展。 一是加强工作协同和规划统筹。强化与主管部门、发电企业协同工作机制,共同落实好国家“十五五”规划,推动国家和地方、电源和电网规划衔接,优化沙戈荒、水风光基地、省内集中式、分布式新能源规模、布局和时序,保障“十五五”年均不低于2亿千瓦新能源接网和高效消纳。 二是增强电网资源配置能力。落实“十五五”
东北公司东北新能源公司扎实开展“评、诊、治”专项工作
今年以来,国家电投集团东北公司东北新能源公司扎实开展“评、诊、治”专项工作,以精准治理赋能机组高效运行,所属鞍山九鄂风电场日发电量达686.11万千瓦时,日等效利用小时数达22.87小时,刷新该风电场自2024年投产以来单日发电量历史新高。 为推动“评、诊、治”工作走深走实,该公司聚焦设备精细化管理,紧扣低风段设备发电能力提升核心目标,从技术优化、责任落实、隐患治理三个维度协同发力,全方位筑牢机组安全高效运行防线。在技术优化方面,针对功率曲线不达标等突出问题,该公司精准制定专项解决方案,通过
国家发展改革委与德国联邦经济和能源部签署两国政府间《关于延续气候变化和绿色转型对话合作机制的联合声明》
2026年2月25日,在中德两国总理见证下,国家发展改革委主任郑栅洁与德国联邦经济和能源部议会国务秘书鲁恩霍夫签署《中华人民共和国政府和德意志联邦共和国政府关于延续气候变化和绿色转型对话合作机制的联合声明》。双方重申将致力于推进并完善该机制下的合作,特别是能源、产业、能效、循环经济等领域的政策交流与合作,进一步落实《巴黎协定》目标。 2023年6月,中德建立政府间气候变化和绿色转型对话合作机制,并设立高级别对话为合作提供指导。2024年6月,机制首次高级别对话在京举行,宣布达成绿色转型省州合
探访智慧风电场:人机搭档守护万家灯火
探访智慧风电场:人机搭档守护万家灯火 本网讯(郑小鱼 徐强)新春佳节,山西太原的街巷里年味正浓,家家户户走亲访友、喜迎新春,处处洋溢着团圆的氛围。而在城东8公里的西祁家山深处,三峡迎泽蜀安风电场却格外安静。 ▲迎泽蜀安风电场位于太原市迎泽区和杏花岭区交界处,项目于2021年12月31日全容量并网,总装机容量为48兆瓦。摄影:郑小鱼 2025年4月,风电场完成智能化升级改造。275个智能感知设备、
我国首个海上CCUS项目规模化注入二氧化碳超30万吨
近日,我国首个海上CCUS(二氧化碳捕集、利用与封存)项目已规模化注入二氧化碳超30万吨,这些曾经的“工业废气”注入海底1000米深的地质层完成向“绿色资源”的华丽蜕变。恩平15-1油田是珠江口盆地首个高含二氧化碳油田,其伴生气中二氧化碳含量高达95%。常规开发不仅会腐蚀设备、加剧温室效应,还将因油藏复杂导致采收率偏低。中国海油启动CCUS示范工程,创新“以碳驱油、以油固碳”模式,为高含二氧化碳油田绿色开发开辟新路径。2023年6月,中国海油率先在恩平15-1油田投用了我国首个海上CCS(二氧
国资小新:向绿而行的科技“捕碳”人
向绿而行,向新而进。 你廿载执炬, 破封锁、建首台、定国标, 定义能源未来之路; 你一生追梦, 跨重洋、输技术、领征程, 闪耀世界减碳星图。 让每克碳皆有归处,每度电不负青山。 为中国碳中和之路刻下坚实坐标! 郜时旺,中国华能清洁能源技术研究院副总工程师,高效灵活煤电及碳捕集利用封存全国重点实验室副主任,全国优秀共产党员、全国劳动模范,党的二十大代表。二十余载扎根科研一线,他带领团队让我国碳捕集技术从无到有、从追赶到引领,用“中国创造”为全球气候治理注入强劲
国家能源局综合司关于调整能源行业生物液体燃料加工转化标准化技术委员会秘书处承担单位公开征求意见的通知
目录项的基本信息 公开事项名称: 国家能源局综合司关于调整能源行业生物液体燃料加工转化标准化技术委员会秘书处承担单位公开征求意见的通知 索引号: 0000
中国能建上海总部综合一体化工程项目195米超高层突破正负零
上一页
1
2
3
4
5
下一页
媒体矩阵
战略合作
友情链接
国家发改委
国家能源局
中国电力企业联合会
中国电机工程学会
国家电网公司
中国南方电网有限公司
中国华能集团公司
中国大唐集团公司
中国华电集团有限公司
国家能源投资集团有限责任公司
国家电力投资集团有限公司
中国长江三峡集团有限公司
中国核工业集团有限公司
中国广核集团有限公司
中国电力建设集团有限公司
中国能源建设集团有限公司
华北电力大学
©1998 - 2018 中博新电国际文化传媒(北京)有限公司 All Rights Reserved
地址:北京市西城区广安门内大街金泰写字楼三层
电话:17600484320
投稿:155356062@qq.com
备案号:
京ICP备12017149号-1